Kod produktu: 01604
Kod kreskowy: 5903293015674
Zapytaj o produkt
Administratorem danych osobowych jest Alltronix Radosław Paluch. Przetwarzamy je w celu przesłania odpowiedzi na zapytanie. Więcej informacji dotyczących przetwarzania danych osobowych znajduje się w polityce prywatności.
Czujniki parkowania 8 sensorów 18mm z buzzerem
Kompletny zestaw samochodowych czujników parkowania z głośniczkiem (tzw. buzzer), emitującym modulowany dźwięk informujący o odległości pojazdu od przeszkody. W skład kompletu wchodzi 8 sensorów, głośniczek, centralka, komplet okablowania, wiertło do otworów na sensory oraz instrukcję instalacji.
Ceny podane bez kosztów dostawy.
Ceny podane bez kosztów dostawy.
Darmowa dostawa od 200zł
Koszty dostawy wybranego produktu
-
DPD Pickup punkt odbioru/automat paczkowy 12,99 zł
Darmowa dostawa od 200zł
-
Paczkomaty 24/7 16,99 zł
Gabaryt A
-
Kurier DPD 24 18,99 zł
Przedpłata lub POBRANIE
-
Kurier Inpost 26,99 zł
Przedpłata
-
Odbiór osobisty w Szczecinie Darmowa
Możliwy po upływie 1h od zamówienia
Cena dostawy dotyczy tego produktu (w wybranym wariancie - jeśli dotyczy). Może się ona zmienić po dodaniu innych produktów do koszyka.
Opis
Zestaw czujników parkowania przód + tył z buzzerem
Profesjonalny zestaw czujników parkowania z głośniczkiem "buzzerem" który za pomocą modulowanego dźwięku informuje kierowcę o odległości od przeszkody. Zestaw zawiera: 8 sensorów, wiertło, jednostkę centralną, komplet okablowania, głośniczek (buzzer), okablowanie oraz instrukcję instalacji która krok po kroku przeprowadzi nas przez proces instalacji jednostki.
Oferowane czujniki mają średnice 18mm oraz posiadają konektory łączące je z przedłużaczem do jednostki sterującej. Dzięki czemu przy ewentualnej kolizji i uszkodzeniu któregoś z czujników nie musimy na nowo przeprowadzać długiego przewodu z nowym czujnikiem tylko wymieniamy sam czujnik i podłączamy go do przedłużacza.
- Napięcie zasilania: 9V - 15V
- Pobór prądu: <4W
- Zakres temp. działania: -30°C ~ +70°C
- Zakres wykrywania czujników tylnych: 0.3m - 2m
- Zakres wykrywania czujników przednich: 0.3m - 0.8m
- Długość przewodu czujnika tylnego: 2,3m
- Długość przewodu czujnika przedniego: 6m
- Długość przewodu głośniczka: 5m
- Złączki Plug & Play
- Czujniki posiadają konektory do szybkiej wymiany czujnika
- Częstotliwość operacyjna: 40KHz
- Średnica czujników: 18mm
- Kolor czujników: czarny
Sposób działania czujnika:
Czujnik parkowania PDC sygnalizuje odległość od przeszkody poprzez dźwięki. Podczas cofania uruchamiane są tylko tylne sensory, a przednie są automatycznie rozłączane. Przednie sensory działają przez 10sek. w zależności od podłączenia (opisane poniżej). Tylne sensory należy podłączyć do zasilania lamp cofania, dzięki czemu uruchamiane będą tylko podczas cofania.
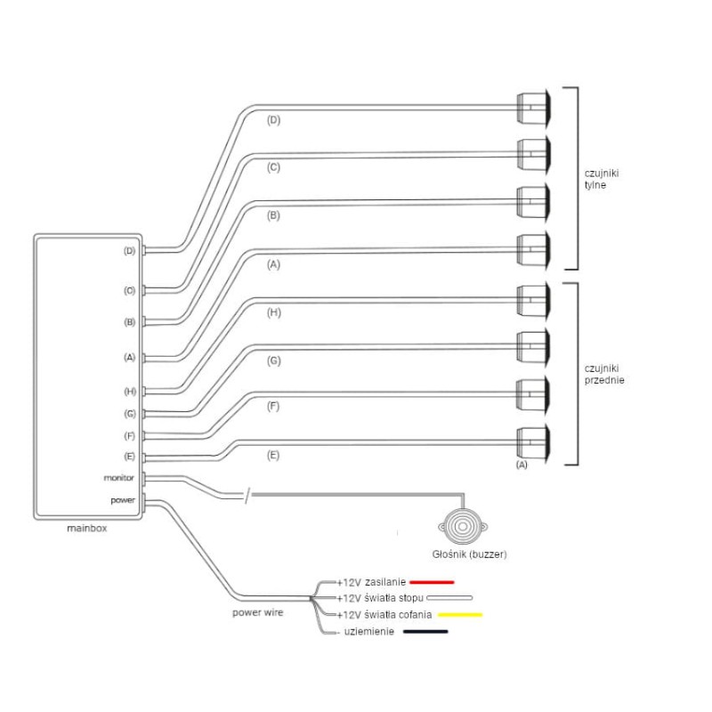
Schemat podłączenia:
- Czarny – masa
- Żółty- +12V ze światła cofania (do aktywowania czujników tylnych)
- Czerwony - +12V po zapłonie (stacyjce)
- Biały - opcje:
- +12V ze światła stop / czujnika pedału hamulca – czujniki przednie włączają się na 10s po wciśnięciu hamulca / hamowaniu przed przeszkodą
- +12V z dodatkowego przycisku na desce rozdzielczej - czujniki przednie włączamy manualnie
- +12V z istniejącej instalacji np. halogeny przednie – czujniki przednie aktywowane są po włączeniu halogenów.
- Czujniki przednie działają przez 10s po podaniu impulsu +12V lub na stałe przy stałym zasilaniu +12V
Zestaw zawiera:
- 8 czujników ultradźwiękowych (4przednie + 4tylne)
- Jednostkę centralną CPU
- Głośniczek (buzzer)
- Pełne okablowanie
- Wiertło (otwornica) 22mm
- Taśmę dwustronną do przymocowania centralki oraz wyświetlacza
- Gwarancja 24 m-ce
Inni klienci oglądali również
-
Cena 22,99 zł
-
Cena 92,00 zł
-
Cena promocyjna 298,00 złNajniższa cena: 333,00 zł-11%
-
Cena 208,00 zł
-
Cena 172,00 zł
-
Cena 66,00 zł
-
Cena 66,99 zł
-
Cena 138,00 zł
-
Cena 91,00 zł
-
Cena promocyjna 64,99 złNajniższa cena: 73,00 zł-11%
-
Cena 92,00 zł
-
Cena 19,00 zł
-
Cena 109,80 zł
-
Cena 166,00 zł
-
Cena 316,00 zł
-
Cena promocyjna 79,99 złNajniższa cena: 88,99 zł-10%
Nasze Bestsellery
-
Cena 27,89 zł
Dostępność: ostatnie sztuki -
Cena 16,99 zł
Dostępność: bardzo dużo -
Cena 13,90 zł
Dostępność: średnia ilość -
Cena 24,99 zł
Dostępność: bardzo dużo -
Cena 22,99 zł
Dostępność: średnia ilość -
Cena 78,99 zł
Dostępność: bardzo dużo -
Cena 35,00 zł
Dostępność: bardzo dużo -
Cena 27,00 zł
Dostępność: ostatnie sztuki -
Cena 68,00 zł
Dostępność: mało -
Cena 42,00 zł
Dostępność: bardzo dużo -
Cena promocyjna 6,99 złCena regularna: 8,99 złNajniższa cena: 8,99 zł
Dostępność: brak towaru -
Cena 11,40 zł
Dostępność: ostatnie sztuki -
Cena 19,96 zł
Dostępność: ostatnie sztuki -
Cena 83,49 zł
Dostępność: ostatnie sztuki -
Cena 27,80 zł
Dostępność: ostatnie sztuki -
Cena 64,00 zł
Dostępność: mało